Projekt

Allgemein

Profil

Fehler #718

Calculate voltage-divider for "Enable" MOSFETS

Von Maximilian Seesslen vor 3 Monaten hinzugefügt. Vor 3 Monaten aktualisiert.

Status:
Neu
Priorität:
Normal
Zugewiesen an:
Beginn:
02.12.2025
Abgabedatum:
% erledigt:

0%

Geschätzter Aufwand:
CS Zielversion:

Beschreibung

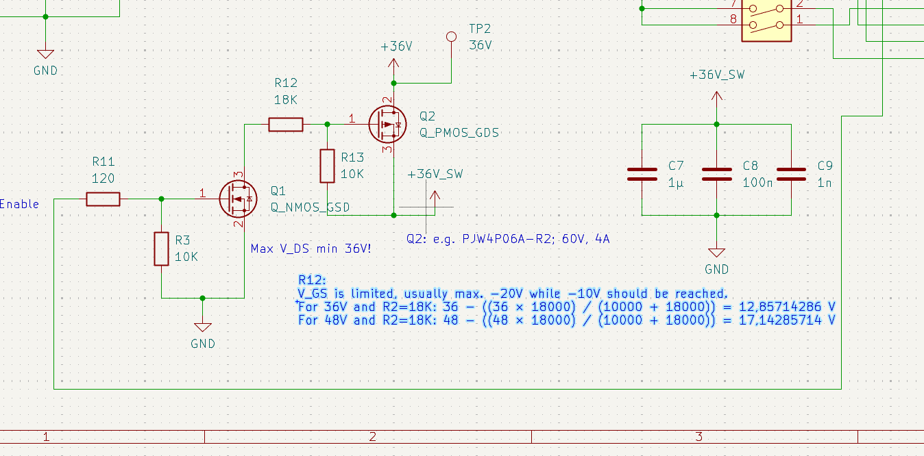
V_GS should be -10 and must not exceed -20V;

U2=(U/(R1+R2))*R2

R1=330
R2=470
[R1|R2]=193.875
Result=28.2; 0.714282%
48V: Reference=-19.8
36V: Reference=-14.85
15V: Reference=-6.1875

U2=(36/(3300+4700))*4700

Bei -4,5 V_GS ist R_DS 0,110 Ohm; V_DS=-0,44V; 1,76W; 2W zulaessig bei T_A=70°C

[20251209 mase]:
Measure whats going on, the MOSFET broke.
V_GS 12,8V looks good. Another one broke.

[20251210 mase]:
Application note
PJW4P06A-R2
-4.0A; I_DM=-16A; 2W

Add capacitors from gates to sources.
Adding one at the N-MOSFET may make it unpredictable.

Make R2=27k
VGS=-9,729 @ 36V

Make R2=18K
  • 4,285714286V @ 12V
  • 12,85714286V @ 36V
  • 17,14285714V @ 48V

0,15 Ohm R_DS very bad
4A × 0,15 Ohm = 0,6V
0,6V × 4A = 2,4W

Elkos:
CD1H476M6L07KVR
0.61 Ohm; ca. 60A; 300A total
Theoretisch (ChatGPT, nur ESR) braucht er 95µs. Bei 0,5A 3,4ms.

Neue MOSFETS:
SQJ465EP-T1-GE3
I_DM=-25A; 45W (15W hot)

Besser DI020P06PT-AQ?
I_DM=-70A


Dateien

main11.cpp (2,53 KB) main11.cpp Maximilian Seesslen, 02.12.2025 15:22
helios.png (45,9 KB) helios.png Maximilian Seesslen, 10.12.2025 09:56

Historie

#1

Von Maximilian Seesslen vor 3 Monaten aktualisiert

#2

Von Maximilian Seesslen vor 3 Monaten aktualisiert

  • Beschreibung aktualisiert (diff)
#3

Von Maximilian Seesslen vor 3 Monaten aktualisiert

  • Beschreibung aktualisiert (diff)
  • Zugewiesen an wurde auf Maximilian Seesslen gesetzt
#4

Von Maximilian Seesslen vor 3 Monaten aktualisiert

  • Beschreibung aktualisiert (diff)
#5

Von Maximilian Seesslen vor 3 Monaten aktualisiert

#6

Von Maximilian Seesslen vor 3 Monaten aktualisiert

  • Beschreibung aktualisiert (diff)
#7

Von Maximilian Seesslen vor 3 Monaten aktualisiert

  • Beschreibung aktualisiert (diff)
#8

Von Maximilian Seesslen vor 3 Monaten aktualisiert

  • Beschreibung aktualisiert (diff)
#9

Von Maximilian Seesslen vor 3 Monaten aktualisiert

  • Beschreibung aktualisiert (diff)
#10

Von Maximilian Seesslen vor 3 Monaten aktualisiert

  • Beschreibung aktualisiert (diff)
#11

Von Maximilian Seesslen vor 3 Monaten aktualisiert

  • Beschreibung aktualisiert (diff)
#12

Von Maximilian Seesslen vor 3 Monaten aktualisiert

  • Beschreibung aktualisiert (diff)
#13

Von Maximilian Seesslen vor 3 Monaten aktualisiert

  • Beschreibung aktualisiert (diff)
#14

Von Maximilian Seesslen vor 3 Monaten aktualisiert

  • Beschreibung aktualisiert (diff)
#15

Von Maximilian Seesslen vor 3 Monaten aktualisiert

  • Beschreibung aktualisiert (diff)
#16

Von Maximilian Seesslen vor 3 Monaten aktualisiert

  • Beschreibung aktualisiert (diff)
#17

Von Maximilian Seesslen vor 3 Monaten aktualisiert

  • Beschreibung aktualisiert (diff)
#18

Von Maximilian Seesslen vor 3 Monaten aktualisiert

  • Beschreibung aktualisiert (diff)
#19

Von Maximilian Seesslen vor 3 Monaten aktualisiert

  • Beschreibung aktualisiert (diff)

Auch abrufbar als: Atom PDF